一、世界杯官方网站入口2026简介
http:/xygk/xyjj.htm(世界杯官方网站入口2026简介)
二、招聘条件
(一)遵守中华人民共和国宪法和法律。
(二)拥护中国共产党的领导,热爱祖国,热爱高等教育事业和高校工作。无学术不端和师德师风失范行为。
(三)具备履行岗位职责的身心条件。
(四)毕业于海内外高校或科研机构的优秀博士(后)。博士自然科学类不超过32岁,博士后放宽两岁。主干学科、急需学科且学术潜力大、业绩水平特别突出的,经公司“一事一议”机构审定,年龄可适当放宽。
(五)符合以下业绩条件:
一般业绩条件:
工科:核心期刊论文3篇及以上,其中SCI收录2篇及以上且1篇为2区以上,或SCI收录1篇及以上且为1区。
理科:核心期刊论文3篇及以上,其中SCI收录3篇及以上且2篇为3区以上,或SCI收录2篇及以上且1篇为2区以上,或SCI收录1篇以上且为1区。
(注:理工科的确定以博士毕业学科为准)
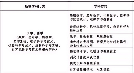
三、专业需求

四、岗位待遇
集团为优秀青年博士提供安家费、助推计划支持经费等优厚待遇,一人一议。发放三年住房补贴。准聘四至九级教师岗位,首个聘期考核通过后可按规定申请纳入事业编制。
五、应聘程序
(一)报名
2026世界杯官方网址人才招聘系统报名网址:
http://xsyujob.xsyu.edu.cn/zpNew
报名系统自2025年2月23日开放。报名截止2025年12月31日。
(二)资格审核
院(系)遴选,确定考核人选。
(三)现场考核
院(系)成立考核组,对应聘人员的基本条件进行资格审查,采取“试讲+面试”方式考核应聘人员的思想政治素质、学术潜力、业务能力以及教学基本能力。
现场考核时应聘人员请携带身份学历证明材料(应届博士毕业生须提供学信网学籍信息截图)、现实表现鉴定、代表性学术成果原件,以及以上材料的PDF电子文件。
(四)公司审核
(五)体检考察、公示、签订协议
世界杯官方网站入口2026
2025年7月6日